科研服务

斑马鱼精准序列插入模型构建服务
服务内容
厂家实力

服务内容

针对AB品系斑马鱼,提供基因组目标区域1 bp-5000 bp序列的精准敲入定制服务,支持报告基因、标签蛋白、调控元件及功能突变片段等多种序列的定点整合,可满足基因表达定位、调控元件功能验证、蛋白互作研究及药物筛选等实验需求。


一、服务流程

  • 1. 靶点设计
  • 2. 同源重组载体构建
  • 3. 胚胎显微注射
  • 4. F0代初筛与嵌合体验证
  • 5. F0代繁育与传代
  • 6. F1代基因型鉴定
  • 7. 模型交付

二、服务周期

插入片段≤3000bp:6 - 9 个月

插入片段 3001 - 5000bp:8 - 10 个月

整体周期含斑马鱼性成熟培育,最短不低于 6 个月。


三、服务价格

低至31980元起,价格根据插入片段长度灵活定制,详询客服获取专属报价。


四、结果交付

  • 1. 提供至少1对可稳定遗传的F1代杂合子模型成鱼,品系来源独立;
  • 2. 完整的项目实验报告(包含靶点设计、载体序列信息、显微注射记录、巢式PCR/测序鉴定数据等);

五、核心优势

  • 定点精准整合:基于同源重组策略实现序列位点的定向插入,确保插入序列完全匹配预设方案
  • 适配多种片段长度:支持从短序列到≤5 kb大片段的高效敲入,满足不同实验设计需求
  • 低脱靶与低副效应:采用 Cas9n技术,大幅降低非特异性切割、随机整合及基因组重排风险
  • 可稳定遗传:整合至基因组,可稳定传代使用。

六、质量标准

  • F0代:巢式PCR扩增 + Sanger测序,确保目标序列插入;
  • F1代:深度基因型测序验证,筛选目标序列完整、定点整合无突变、无随机插入的杂合子个体。

七、应用前景

  • ・ 基因时空表达定位(如 GFP 荧光标记插入)
  • ・ 蛋白功能域融合与互作分析
  • ・ 调控元件功能验证
  • ・ 人类疾病斑马鱼模型构建
  • ・ 药物筛选与临床前评价

八、案例展示

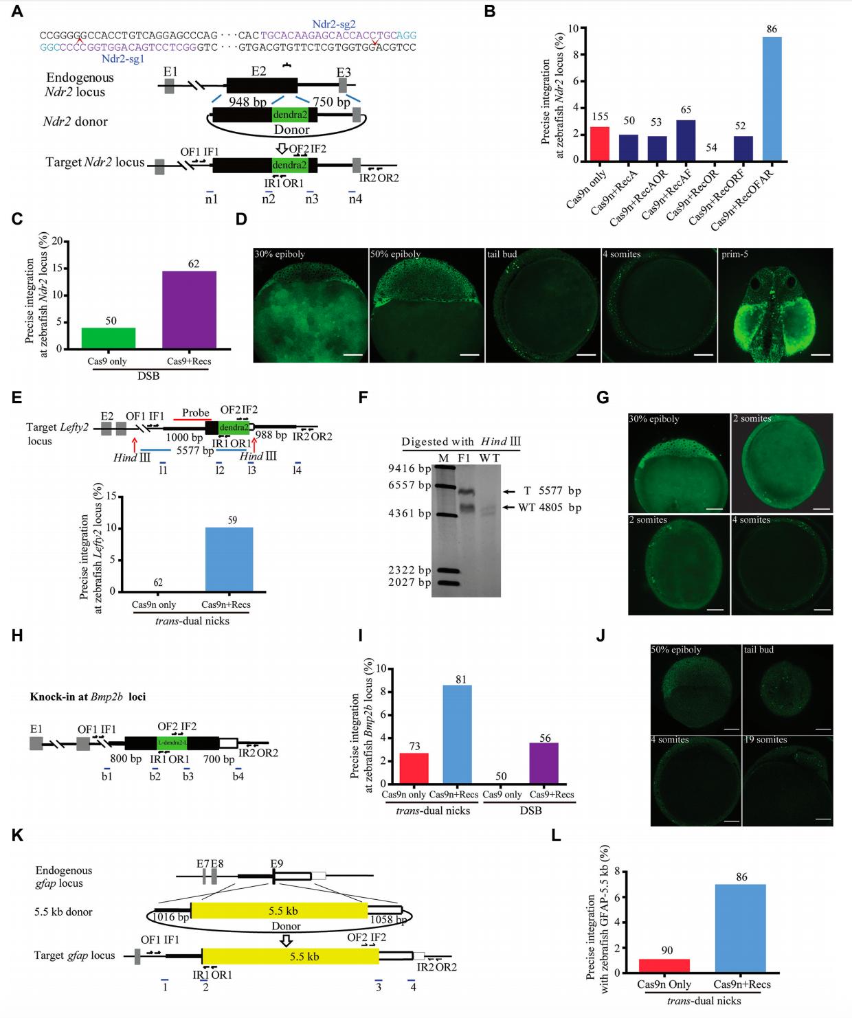
本实验室自主研发RecOFAR 介导基于双切口的斑马鱼多位点高效基因敲入(KI)技术,采用双切口+重组因子强化策略,可稳定实现5.5kb超长DNA片段的精准定点插入(KI),效率较传统方法提升5倍,且靶向/脱靶Indel显著降低,已在多物种验证高效、安全、精准。

斑马鱼基因敲入

RecOFAR 介导基于双切口的斑马鱼多位点高效基因敲入(KI)

厂家实力

福州鱼跃未来生物科技有限公司

微信扫码咨询客服-余经理

鱼跃未来微信客服


技术负责人

技术负责人-何小镇博士

何小镇 博士 | 技术总监

  • 中国科学院大学水生生物研究所遗传学博士
  • 福州大学生物科学与工程学院硕士生导师
  • 深耕鱼类基因编辑近20年,精通CRISPR/Cas等核心技术
  • 国际顶级期刊成果持有者,十多项国内外专利发明人
  • 国内首条稳定遗传荧光金鱼培育者
  • 福建省渔业协会专家/福州市科技特派员/南通市“江海英才”
  • 牵头7 项核心课题,涵盖国家级、省级重大专项,项目经费累计超 300 万元。

核心团队



发明专利

1. 一种在鱼类胚胎中实现精确定点RNA剪切的技术(国际专利)

2. 一种全雄速生鱼类种质的构建方法

3. 一种共表达人源抗菌肽和人源干扰素的重组质粒及其在提升观赏鱼抗病能力方面的应用

4. 一种在鱼类中实现基因组编辑、精确定点基因敲入的方法

5. 一种PE-NRGEER mRNA体外转录模板质粒、PE碱基编辑器及其应用


学术成果

(1) 2026 | Frontiers in Cellular and Infection Microbiology | IF=5.3(预测)

文章: Zebrafish study provides evidence for Porphyromonas gingivalis outer membrane vesicles eliciting Alzheimer's disease-like pathologies 点击查看

成果:牙龈卟啉单胞菌外膜囊泡诱导阿尔茨海默病样病理的斑马鱼模型研究


(2) 2025 | BMC Oral Health | IF=3.100

文章: Effects and mechanisms of Porphyromonas gingivalis outer membrane vesicles induced cardiovascular injury 点击查看

成果:牙龈卟啉单胞菌外膜囊泡诱导心血管损伤的效应与机制


(3) 2025 | Journal of Applied Toxicology (J Appl Toxicol) | IF=2.700

文章: Potential Mechanisms Underlying Carbimazole-Induced Cardiotoxicity and Hepatotoxicity in Zebrafish 点击查看

成果:卡比马唑诱导斑马鱼心脏毒性与肝毒性的潜在机制


(4) 2021 | Biomolecules | IF=6.064

文章: Progress in Gene-Editing Technology of Zebrafish 点击查看

成果:斑马鱼基因编辑技术研究进展


(5) 2020 | Nucleic Acids Research (NAR) | IF=16.971(中科院 1 区 TOP)

文章: Efficient and risk-reducing genome editing using double nicks enhanced by bacterial recombination factors in multiple species 点击查看

成果:多物种双切口细菌重组因子增强型基因组编辑技术


(6) 2013 | BMC Genomics | IF=4.04

文章: Transcriptomic characterization of cold acclimation in larval zebrafish 点击查看

成果:斑马鱼幼鱼冷适应的转录组特征解析


(7) 2013 | Transgenic Research | IF=2.788

文章: Gene transfer and mutagenesis mediated by Sleeping Beauty transposon in Nile tilapia (Oreochromis niloticus) 点击查看

成果:睡美人转座子介导的尼罗罗非鱼高效转基因技术


(8) 2012 | PLOS ONE | IF=3.730

文章: Transcriptomic characterization of temperature stress responses in larval zebrafish 点击查看

成果:斑马鱼幼鱼温度胁迫响应的转录组特征解析


研发平台

・收集鱼卵

收集鱼卵


・孵化丰年虾

孵化丰年虾


・定量喂食

定量喂食


・显微注射

显微注射


・筛选鉴定

筛选鉴定


・实验设备

实验设备

留言咨询

*
*
*
*
*
提交